一、专业介绍
新媒体运营,是通过现代移动互联网手段,通过利用抖音、快手、微信、微博等新兴媒体平台工具进行产品宣传、推广、营销的一系列运营手段。本微专业拓视野、重实践、强技能,与哈尔滨布卡科技网络科技有限公司开展校企合作,邀请了具有丰富新媒体运营实战经验的金牌讲师,全程参与微专业核心课程和项目实训课程讲授。对直播行业感兴趣的同学,有机会获得直播电商企业实习和培训的机会,并有机会推荐进入直播行业头部企业工作。
二、培养目标
顺应互联网和移动互联网时代对新媒体运营人才的需求,培养能够在各行业和领域从事新媒体文案编辑、新媒体策划、新媒体营销及直播运营等工作,具有良好的学习能力、专业能力、实践创新能力以及良好的沟通协作能力,能够不断自我发展,具有较强的就业能力和可持续发展能力的高素质应用复合型人才。
三、就业岗位
1、主播
2、中场控
3、新媒体运营
四、学制与证书
修读年限为一学年。
完成各门课程学习,并取得合格成绩,即可获得对应学分;学分修满后方可授予新媒体运营管理微专业结业证书。
五、招生对象
1.具有公司学籍的普通全日制各年级本科生;
2.满足相关文件要求且想拓展就业能力的全校各专业员工。
六、申请条件
1.截止报名时,主修专业必修课程(含限选课程)均已修读合格,包含报名所在学期课程成绩;
2.无任何违纪记录。
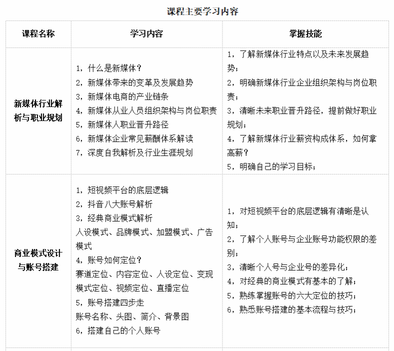
七、课程设置
以“新媒体运营”为核心,主要设置下列核心课程:




八、修读方式
1、利用周末等空余时间进行线下授课
2、利用在线平台开展混合式授课
3、进入企业进行开展实践学习
九、报名时间及方式
报名时间:2025年9月9日-9月14日(过期不能补报)
报名方式:微信群(新媒体运营管理微专业报名),感兴趣可提前进群咨询。

联系电话: 高老师:18245722072、王老师:18952992371
拟录取员工名单统一报教务处审批,员工可在unibet网页查看录取名单。
十、学费
按照公司学分制收费相关规定,微专业按学分收取学费1200元/人,收费方式另行通知。